在学术科研的赛道上,能一年发表三篇SCI论文,无疑是成绩斐然。这一成就背后,是一套高效且科学的科研策略在支撑。今天,就让我们深入剖析一下那些成功做到一年发三篇SCI的人究竟有着怎样的 “秘籍”。
01
前沿选题:科学研究的制胜起点
成功的SCI论文发表始于精准的选题策略,学姐一贯提倡的“双轨制”选题方法,就是一方面紧盯领域内顶级期刊的最新动态,追踪热点研究方向;另一方面深入分析行业痛点,从实际应用场景中挖掘科学问题。
以人工智能领域为例,当Transformer架构兴起时,敏锐的研究者会迅速围绕其在医疗影像、金融预测等垂直领域的应用展开研究。这种“前沿+实用“的选题模式,既能保证创新性,又能提升研究成果的转化价值。
因此,真正的选题高手要擅长跨学科创新——例如将材料科学的纳米技术与生物医学结合,开发新型药物递送系统,这类交叉研究往往能开辟新的学术增长点。
02
实验设计:高效产出的核心引擎
高质量SCI论文的产出离不开系统化的实验管理策略,高效研究者通常采用“预实验-主体实验-验证实验”的三阶段递进模式:
在预实验阶段通过小规模测试优化技术路线,这样做可以有效节省时间成本,进入主体实验阶段后,需要设计并行实验流程,最后需要特别注意的是交叉验证机制,对于关键数据要采用不同实验方法进行重复验证。
实验过程中,还要坚持每日数据备份和每周进度复盘,使用电子实验记录本实现数据的结构化存储。 这种严谨的实验管理体系不仅能保证数据可靠性,还为后续论文写作积累了完整素材,大大提升从实验到论文的转化效率。
03
论文写作:从数据到发表的转化艺术
SCI论文写作是一门需要系统训练的专业技能。
高效写作者首先会构建清晰的逻辑框架,比如采用“背景-缺口-方案”的引言结构,通过3-5个递进式问题引出研究价值。
在方法部分要掌握“详略得当”的技巧,对创新性方法详细描述,而对常规操作引用标准流程即可。
结果呈现则要遵循“图表驱动”原则,每张图表都配有独立的故事线,并采用“结果-解释”的对应式叙述。
讨论部分的写作尤为关键,需要建立“三层次”分析模型:首先与已有研究直接对比,然后深入探讨机制性原因,最后提出理论或应用层面的创新性见解。
在语言表达上,建议建立个人语料库,收集本领域100-200个高频学术短语,并采用像Writefull等学术写作软件进行语言优化。
学姐亲测,掌握这些技巧的研究者平均每篇论文的写作时间可缩短至2-3周,且一次投稿成功率显著提高。
04
投稿策略:精准命中的系统工程
期刊选择是一门需要综合考量的学问。
高效的研究者会建立自己的期刊评估体系,首先通过数据库检索近三年发表的相关研究,筛选出高频出现的期刊名单;其次分析各期刊的审稿周期(JCR报告中可获取平均数据),优先选择审稿效率高的刊物;最后考虑期刊的学术影响力,确保与自身职业发展目标相匹配。
面对审稿意见时,成熟的科研者会采取分级处理策略:对于技术性修改要求,会在48小时内完成并标注修订痕迹;对于需要补充实验的意见,会评估工作量后选择最有效的验证方案;遇到学术观点分歧时,则会通过追加文献引证或设计对照实验来回应。
当然了,上述这些最终都会汇总成一份详细的回复信,并采用“审稿意见-修改说明-修改位置”的三栏对照格式,这种专业态度能显著提升大修论文的接收概率。
05
时间管理:高产出的秘密武器
实现一年三篇SCI的关键在于建立科学的时间框架,成功者往往将年度计划分解为季度目标,每个季度集中完成一篇论文从实验到投稿的全流程。
同理,每周的工作安排也具有明显的节奏感:周初用于实验规划和文献调研,周中集中进行实验操作,周末则专注于数据分析和论文撰写。
还有每日的工作时段也经过精心设计,通常将论文写作等创造性工作安排在思维最活跃的早晨,而将实验操作等程序性工作放在下午。
他们还会使用Toggl或RescueTime等时间追踪工具记录各环节耗时,通过数据分析不断优化工作流程。
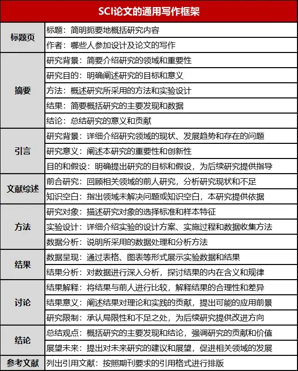
最后,学姐再给同学们分享一个SCI论文的通用写作框架,希望对大家有所帮助~

通过今天的分享,同学们是不是发现,科研不是马拉松而是接力赛,每个环节的优化都能带来整体效能的提升。
因此,真正的科研高手不仅要具备持续学习新技术的适应力,还要具备从审稿批评中快速迭代的成长型思维。好了,现在就开始实践这些策略,你的下一篇SCI论文或许就在不远处等着你哦~
发表评论 取消回复